Skip to main content

ROSE Data server (RDS)

RDS is a high-performance, all-in-one storage, 100G networking, and container platform designed for enterprise environments. Featuring 20 U.2 NVMe storage slots and a special RouterOS Edition for Storage & Compute (ROSE).

“Traditional IT setups separate networking, storage, and compute, leading to inefficiencies, high costs, and increased power consumption. The RDS changes that.”
Video thumbnail

TAKE BACK CONTROL.

Stop relying on the cloud. Own your infrastructure.

Third parties control your data. Should they? Your business, your files, your future – handed over to external providers with unclear policies and unknown risks.

Introducing the Rose Data Server (RDS2216) – a high-performance, all-in-one storage, networking, and container platform designed for enterprise environments. Secure, scalable, and under your control.

Background image

Background image

20 x U.2 NVMe's

Ultra-fast, high-density storage for demanding workloads.

Background image

100G high-speed networking

2× 100G QSFP28 ports, 4× 25G SFP28 ports, 4× 10G SFP+ ports, 2× 10G Ethernet ports, and an extra SFF-8644 interface for flexible connectivity.

Background image

16-core 2 GHz ARM CPU + 32GB DDR4 RAM

High-performance processing for networking, storage, and virtualization.

Background image

Massive energy savings

Cut power consumption and heat output while maintaining high performance – an ecofriendly solution for data-heavy environments.

Background image

Runs Router OS

The most flexible, modular networking OS. Supports advanced storage capabilities, including exporting block devices over NVMe-TCP, encryption layers, and modular storage configurations for scalable infrastructure. No subscriptions. No paywalls.

Background image

Container-ready

Run MinIO, Nextcloud, Shinobi, Frigate, and other OCI compliant containers with ease. We’ve added two USB ports for additional devices and further adaptability.

Background image

Includes dual hot-swappable power supplies

Ensuring uninterrupted operation and quick replacement without unnecessary downtime.

REAL-WORLD APPLICATIONS

Self-hosted MinIO cloud storage
S3-compatible, ultra-fast, no vendor lock-in. Your cloud. Your terms. No hidden fees or security risks – just enterprise-grade object storage you control.
Enterprise cloud hosting
Secure document storage with full NextCloud support. Built-in BTRFS enterprise features – snapshots, compression, and subvolume transfers – ensure efficiency, scalability, and data integrity. Give your employees peace of mind when they create, edit and share important documents!
High-speed backup & database clusters
RAID, iSCSI, NVMe-TCP, and TCG-Opal self-encrypting drives ensure secure, high-performance storage. Designed for PostgreSQL, MariaDB, and mission-critical workloads with near-instant failover and future-proof scalability as NVMe technology advances.
Containerized infrastructure
Run VMs, automate workloads, and build scalable systems. For memory-intensive applications, built-in swap support prevents out-of-memory failures, ensuring smooth performance even under heavy workloads.
Branch office storage expansion
Branch office routers (like hAP ax2) can mount NFS, SMB, or NVMe-TCP storage—no need for local USB/SD storage. Need fine-tuned control? RouterOS lets you encrypt, format, and share storage over multiple protocols—modular and scalable, just like your network. This enables hundreds of routers to run containerized apps, store logs, and access shared data—without requiring local storage.
Auto-encrypting storage
TCG-Opal self-encrypting drives for hardware-level security. When hardware encryption isn’t an option, built-in block device encryption ensures data protection without performance trade-offs—effortless GDPR compliance.
Private social media hosting
Host your own Pixelfed, Loops, or Matrix network. No tracking. No ads. No external interference—true digital independence. The world is moving local for a reason.

ONE DEVICE.

ENDLESS POSSIBILITIES.

It’s a breakthrough in flexible networking and storage for the most demanding enterprise environments. Reliable 100-Gigabit connectivity. Ultra-fast NVMe storage support. Containers. Enterprise-grade performance.

Background image

No subscriptions. No paywalls. Just pure, future-proof performance.
You buy it – you own it. Forever. That’s a core MikroTik principle.

The smarter way to build your infrastructure.

ROSE Data server (RDS)
Product image
Product image
Product image
Product image
Product image thumbnail
Product image thumbnail
Product image thumbnail
Product image thumbnail
F.A.Q.
Is PCIe Gen3 with 1-2 lanes per drive fast enough?
Can the CPU handle 200G networking and 20 NVMe drives with PCIe 3.0?
What if I don’t want to use U.2 drives? I already have an archive of SSDs.
What about single point of failure principles?
Does it have Layer 3 offloading?
Why is it green?

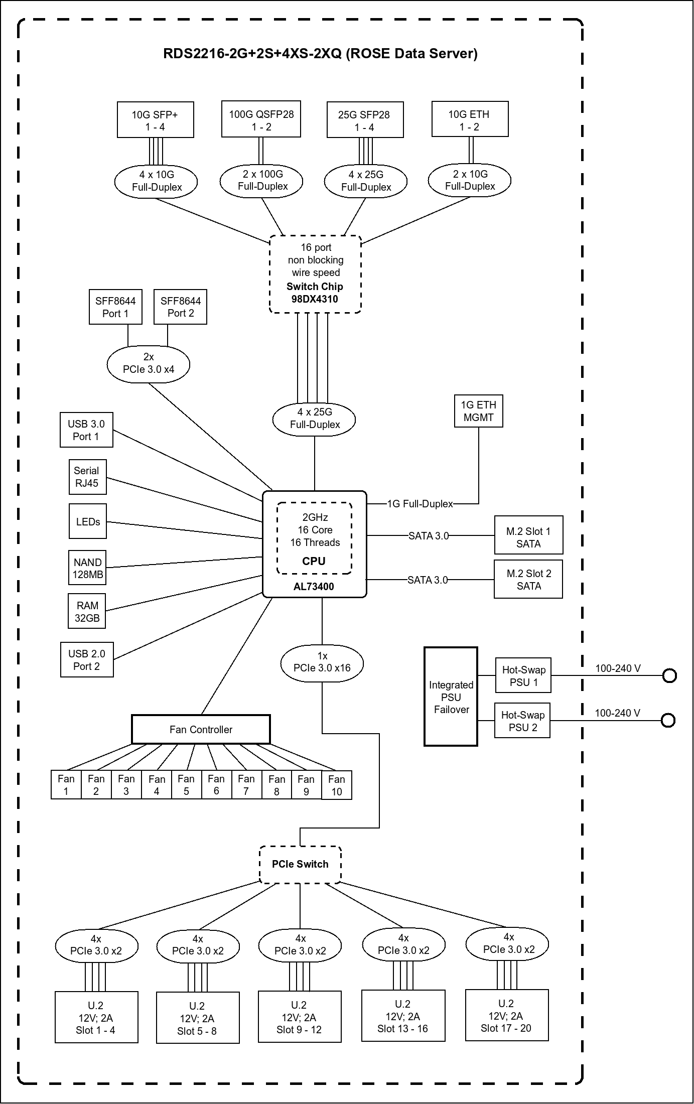
Specification

Specifications
  • Product code RDS2216-2XG-4S+4XS-2XQ
  • Suggested price $1,950.00
  • Architecture ARM 64bit
  • CPU AL73400
  • CPU core count 16
  • CPU nominal frequency 2000 MHz
  • CPU Threads count 16
  • Switch chip model 98DX4310
  • Dimensions 476 x 443 x 44 mm
  • RouterOS license 6
  • Operating System RouterOS v7 (Special ROSE edition)
  • Size of RAM 32 GB
  • Storage size 128 MB
  • Storage type NAND
  • MTBF Approximately 200'000 hours at 25C
  • Tested ambient temperature -20°C to 50°C
Powering
  • Number of AC inputs 2
  • AC input range 100-240
  • Frequency (Hz) 50-60
  • Max power consumption 286 W
  • Max power consumption without attachments 105 W
  • Cooling type 10 fans
Ethernet
  • 10/100/1000 Ethernet ports 1
  • Number of 1G/2.5G/5G/10G Ethernet ports 2
Fiber
  • SFP+ ports 4
  • Number of 25G SFP28 ports 4
  • Number of 100G QSFP28 ports 2
Peripherals
  • Serial console port RJ45
  • Number of USB ports 2
  • USB Power Reset Yes
  • USB slot type USB 3.0 type A
  • Max USB current (A) 1
  • Number of M.2 slots 2
Other
  • CPU temperature monitor Yes
  • PCB temperature monitor Yes
  • Voltage Monitor Yes
  • Mode button Yes
Certification & Approvals
  • Certification CE, EAC, ROHS
  • IP 20
Included parts
Note
The device has an operating system preinstalled and licensed. No separate purchase is necessary and the product is ready to use. The device includes free software updates for the life of the product or a minimum of 5 years starting from date of purchase.
Ethernet test results
IPsec test results

Documents

Brochure

Read product brochure and find out about features and specification
.PDF
Brochure PDF first page

Download

Latest RouterOS stable release v7.20.6 download files for arm64 devices.
System Package
More in download page